首页
关于我们
公司简介
资质荣誉
公司环境
项目报名
业务范围
招标信息
新闻中心
项目案例
联系我们
政府采购
中标公告
招标公告
企业采购
首页
>>
招标信息
>>
中标公告
>>
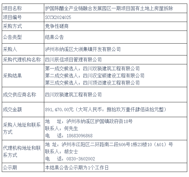
护国陈醋全产业链融合发展园区一期项目国有土地上房屋拆除竞争性磋商结果公告
BIDDING
企业采购
招标公告
招标信息
政府采购
中标公告
护国陈醋全产业链融合发展园区一期项目国有土地上房屋拆除竞争性磋商结果公告
来源:
|
作者:
佚名
|
发布时间:
2024-08-15
|
98
次浏览
|
分享到:
上一篇:
泸州市江阳西路学校课......
下一篇:
护国陈醋全产业链融合......